30 July 2020
Google adds extra precautions to avoid insensitive COVID-19 advertising

- All advertising referencing or alluding to COVID-19 will need to adhere to Google’s Sensitive Events policy
- Only government-related organisations and healthcare providers can directly mention COVID-19 in advertising, after obtaining Google approval
- Even eligible advertisers will sustain targeting restrictions, with only Google data available for use
- Planning and early set up is now essential to allow for Google’s new review and approval processes, which can take up to four days
The affects of COVID-19 have had far reaching implications on the digital marketing sector, creating new rules and ways of working. As advertisers adjust to marketing in this new environment, there are a few extra things to consider when launching a campaign. Google has developed specific guidelines surrounding the pandemic and sensitive events, and understanding them will be beneficial for marketers and brands to ensure that their campaigns are activated as smoothly as possible. In most cases, brands will still be able to advertise unaffected as long as certain principles are taken into consideration.
Google’s Sensitive Events policy
An aspect of Google’s overall Advertising Policies, the Sensitive Events policy relates to content that may be inappropriate to serve across the Google Marketing Platform (GMP). It states that brands must avoid advertising that potentially capitalises on or lacks reasonable sensitivity towards a natural disaster, conflict, death, public health emergency or other tragic event.
Under these polices, COVID-19 has been identified as a public health emergency and for this reason, advertisers need to be more diligent. Ads and content relating to the virus will now require further review to ensure campaigns are approved.
Brands need to consider a number of factors to advertise successfully in this environment

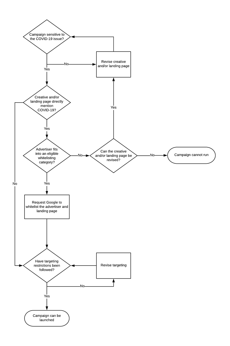
Two new questions should be included in your campaign briefing/set up process as there may be further actions to take to ensure smooth delivery:
- Is the campaign sensitive to the the COVID-19 public health emergency?
- Does the campaign directly reference COVID-19?
In accordance with the policy, advertisers need to ensure that their content does not:
- Appear to profit from a tragic event with no discernible benefit to users
- Price gouge or artificially inflate prices that prohibit/limit access to vital supplies
- Promote the sale of products or services (such as personal protective equipment) which may be insufficient for the demand during a sensitive event
- Use keywords related to a sensitive event to attempt to gain additional traffic
In most cases, advertisers will be able to follow these guidelines and serve campaigns without any issue, however there are a few additional points to keep in mind:
- The use of COVID-19 related keywords in targeting could be problematic
- It is important to exclude any explicit or direct references to COVID-19 or the pandemic in the creative or landing page as there are additional restrictions in these areas
It is best to keep the marketing broad and allow the user to infer meaning from the context.
More steps are required to directly reference COVID-19
In addition to the standard creative approval process that occurs when creative is uploaded to the platforms, creatives and landing pages are now automatically scanned to check for any mention of COVID-19. If something is found, the ads will be rejected unless they match both an advertiser and landing page that has been whitelisted.
Whitelisting, however, is only available for the below sectors:
- Government organisations
- Healthcare providers
- Non-governmental organisations
- Intergovernmental organisations
- Verified election ads advertisers
- Managed private sector accounts with a history of policy compliance who want to get relevant information out to the public
Whitelisting process for eligible advertisers
If your organisation or advertiser is eligible and you intend to promote ads or content that directly mention the virus, there is an extra step to complete. In order for your COVID-19 related ads to serve, you must supply an authorisation letter to your Google Account Manager, from the eligible body/organisation to the advertiser, so that your DV360 advertiser and landing can be added to the whitelist.
Once the whitelisting request is submitted, it may take up to four days to receive confirmation that your advertiser and landing page have been approved.
Please reach out to Louder for help in drafting the letter or more information around what to include.
Uncertain as to whether your content directly references the pandemic?
- If your creative directly mentions COVID-19 and goes to a page providing information and/or encouraging actions related to COVID-19 e.g. donations or petitions, your account will require whitelisting in order to proceed
- If your creative does not mention COVID-19 e.g. “Our company is in this together with you”, it does not require whitelisting, but must still abide by the Sensitive Events policy
It is recommended to upload creatives ahead of time to allow the system to verify whether the ads fall under the restrictions.
Targeting limitations for direct COVID-19 campaigns
Even if your advertiser has been whitelisted, there are still targeting restrictions that exclude certain audience targeting possibilities across COVID-19 related content based on the Personalised Ads policy.
The below advertiser curated audience targeting options are prohibited:
- First party audiences
- Third party audiences
- Custom Affinity and Intent
- Customer Match
The below curated audience targeting options are allowed:
- Google Affinity Audiences
- Google In-Market Audiences
- Google supplied demographic and geographic targeting is allowed
In conclusion
As we have quickly found, advertising during a global pandemic brings with it new challenges and methods of operation, which we must learn to adapt to. While it may seem that these updates have added extra approval processes that could impact activity, if you are prepared and factor in some additional time campaigns will likely run seamlessly. For the most part, no delays or rejections will occur if advertising is respectful of the COVID-19 situation and targeting/ads do not address the virus directly.
If you require any clarification or recommendations, you are welcome to consult with Louder to ensure your campaigns adhere to these guidelines and certify that they can be launched on time.
